Instance Verification Kit (IVK)
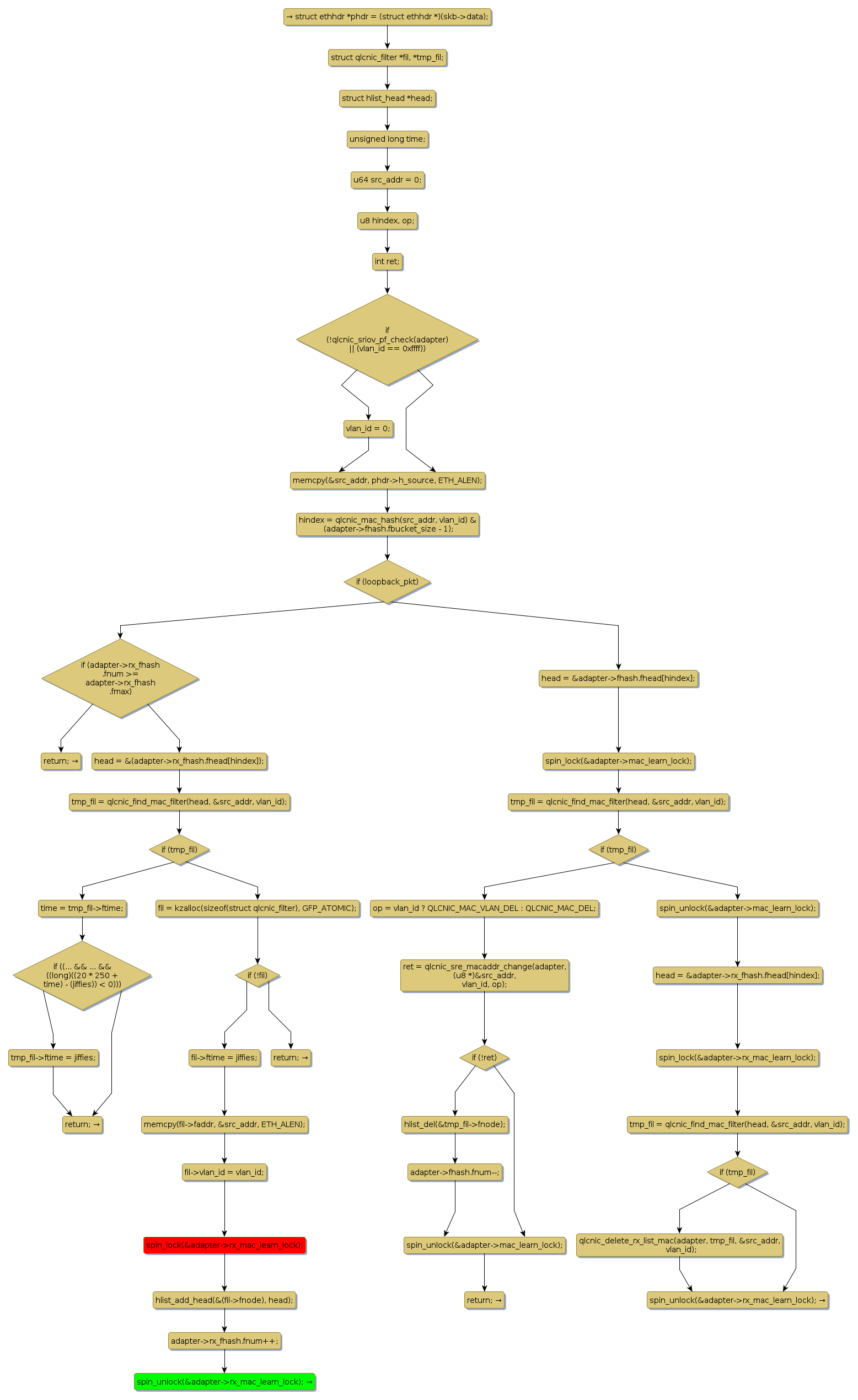
spin lock @ [6986+39+/linux-3.19-rc1/drivers/net/ethernet/qlogic/qlcnic/qlcnic_io.c]
Instance Signature: rx_mac_learn_lock
|
The Matching Pair Graph:
|
|
Function Name
|
Control Flow Graph (CFG)
|
Events Flow Graph (EFG)
|
Source Correspondence
|
|
qlcnic_add_lb_filter
|
|
|
[5959+20+/linux-3.19-rc1/drivers/net/ethernet/qlogic/qlcnic/qlcnic_io.c]
|